中铁电气化铁路运营管理有限公司2025年招聘

来源:员工工作办公室 时间:2025-04-08作者:贺培

一、公司简介

大型央企中铁电气化铁路运营管理有限公司成立于2005年10月1日,是世界企业和世界品牌双500强企业--中国中铁股份有限公司重要成员中铁电气化局集团有限公司所属从事轨道交通运营管理的专业化国有独资子公司,隶属国务院国资委管理,总部设在北京,拥有国家铁路局颁发的铁路运输许可证,并通过了国家高新技术企业和北京市企业技术中心认证,年营业额突破35亿元。

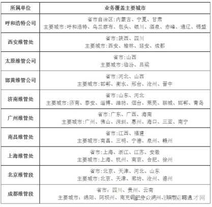
行业翘楚中铁电气化铁路运营管理有限公司是国内首家专业化铁路(轨道)运营管理公司,下设33家维管处段单位(分公司),目前在九个铁路局集团公司开展铁路设备运营管理业务,覆盖长三角、粤港澳大湾区、京津冀、成渝都市圈、西咸都市圈等,运营管理的铁路设备涵盖了车务、机务、车辆、工务、电务、供电、电力、房建、给水等全部专业,维管里程达28000专业运营公里,占全路委托管理设备的90%以上;在北京、天津、广州、成都、青岛、西安、南宁、南昌等十多个城市开展城市轨道交通设备维保业务,维保里程突破1000运营公里。

二、招聘信息

招聘对象:2024-2025届本科及以上学历应届毕业生;

招聘专业:电气工程类、自动化类、电子信息类;土木建筑类、机械车辆类、交通运输(工程)类;工程管理(造价)类、财会类、工商管理类、中文类、法学类。

2025届上述专业毕业生提供假期社会实践、实习机会,毕业时可优先应聘就业。




三、薪酬福利

为员工缴纳“六险两金”:养老保险、医疗保险、失业保险、工伤保险、生育保险、企业补充医疗保险、住房公积金和企业年金,还有各类津贴:节日补助、流动津贴、探亲交通补贴、防暑降温补贴等。

全日制高校毕业生见习期内月平均综合收入硕士研究生不低于6000元,本科毕业生不低于5000元。

双一流、铁路院校工程技术类主专业毕业生,入职时可领取一次性生活补贴5000元,同时实行特殊补贴,标准为500元/月,补贴3年,见习期月均综合收入硕士研究生不低于7000元,本科生不低于6000元。

取得执业资格证书并在公司注册成功后,享受20000-26000一次性奖励和1000元/月 津贴,有增项的并按300元/月予以增加。

上述薪资为公司统一最低收入指导线,具体薪资标准以应聘者与公司所属各单位面谈为准。

四、休假制度

公司根据实际情况实行标准、轮班、不定时等工时制度,其中轮班工时制度为每季度工作63天、休息27天(可采用月或季集中工作、集中休息),同时享有婚假、产假、年休假等假期。

五、员工食宿

公司为员工免费提供员工宿舍,配备有员工食堂。

七、培训及职业规划

公司具备完善的员工培训体系,多方位、多层次开展各类培训,实施个人定制的职业生涯规划,推行“双导师”、“轮岗锻炼”等多种培养措施,提供行政及技术职称晋升等职业发展通道。

公司用人理念是“不拘一格,唯才是举”,实行“公开竞聘”,崇尚能力与价值创造,促进员工个人职业全面发展与价值共赢。

行政职务发展通道:

技术管理:见习生→班组技术员→专业工程师→部门科室负责人→中层领导岗

行政管理:见习生→科室干事或专业工程师→部门科室负责人→中层领导岗

党群管理:见习生→党群部门干事→党群部门负责人→中层领导岗

技术职务发展通道:见习生→助理级职称→中级职称→副高级职称→正高级职称

 

网络投递简历需提交材料(简历、就业推荐表、成绩单、各类获奖证书等扫描件),以“姓名-学校-专业”进行命名。

简历筛选:通过HR对简历的初步筛选后,以邮件、短信或电话等方式邀请参加面试测评。

面试测评:采用现场、视频等方式进行面试测评。

签订协议:面试测评通过的人员,办理三方协议签订等手续。

联系人:王秉楠15922286662

【编辑:戴俊 责编:唐传球】